买球赛的app官网
站群导航
买球赛的app官网
管理机构
师表先锋
团委
工会
教务处
学生工作处
纪检监察室
科研处
宣传统战部
人事处
安全保卫处(人武部)
财务(审计)处
对外交流合作处
后勤管理处(信息技术中心)
教学单位
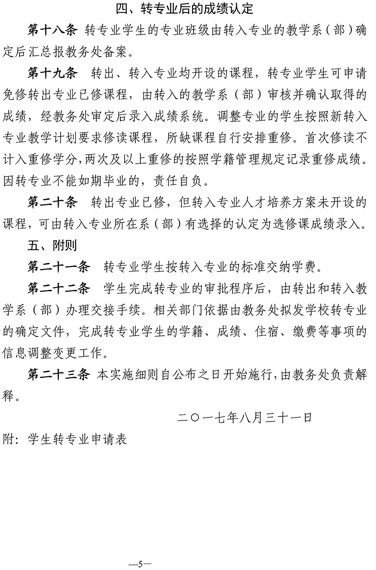
学前一系
学前二系
音乐系
美术与设计系
基础部
马克思主义学院
教辅机构
图书馆
附属幼儿园
花朵幼儿园
姑香苑幼儿园
教育幼儿园
书记信箱
校长信箱
师德师风监督举报
网站首页
学校概况
学校简介
历史沿革
现任领导
校园标识
校园风光
校友风采
机构设置
综合管理机构
工会、团委等机构
教辅机构
教学机构
纪检监察机构
招生就业
教育教学
师资队伍
教学管理
学生工作
继续教育
教师发展
科学研究
合作交流
信息公开
基本信息
规章制度
招生考试
财务资产及收费
人事师资
教学质量
学生管理服务
学风建设
学科专业
对外交流与合作
其他公开
网站首页
+
学校概况
学校简介
历史沿革
现任领导
校园标识
校园风光
校友风采
+
机构设置
综合管理机构
工会、团委等机构
教辅机构
教学机构
纪检监察机构
招生就业
+
教育教学
师资队伍
教学管理
学生工作
继续教育
教师发展
科学研究
合作交流
+
信息公开
基本信息
规章制度
招生考试
财务资产及收费
人事师资
教学质量
学生管理服务
学风建设
学科专业
对外交流与合作
其他公开
+
专题专栏
党史学习教育
党员大会
陈鹤琴教育思想研究院
+
学校新闻
学校要闻
媒体报道
系部动态
+
通知公告
通知公告
招标信息
+
快速通道
教务系统
OA协同办公
实习管理平台
超星教学平台
第二课堂
资源中心
科研管理平台
就业网
全站群
热门搜索:
×
搜索过于频繁,请输入验证码
您的位置:
首页
>
通知公告
>
通知公告
>
详细内容
苏幼专学生转专业细则
时间:2017-09-13 10:01:37
来源:本站原创
作者:校办
浏览:
次
分享到:
打印正文
关闭本页
×
用户登录
登 录
账号密码登录
成功登录后,
保持登录状态
忘记密码?
用户登录