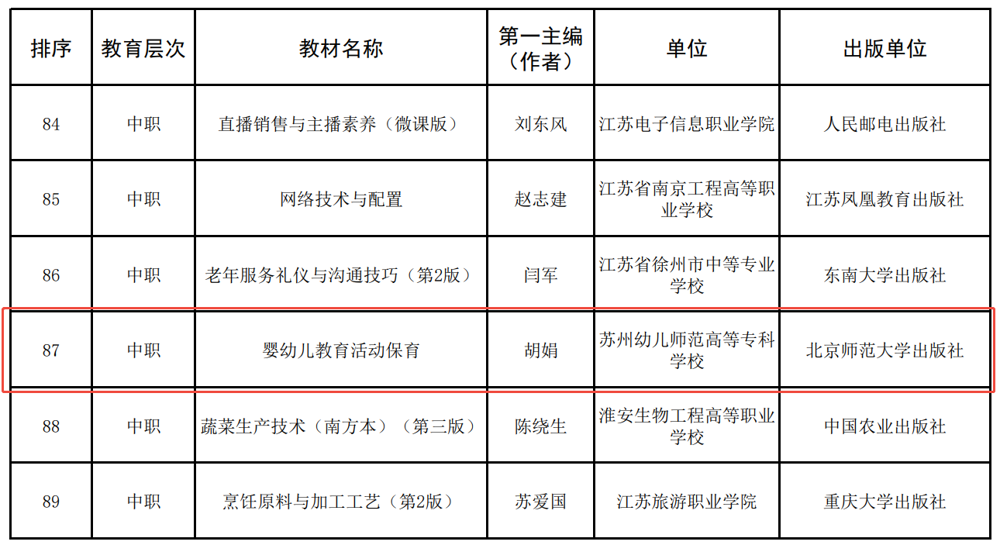
近日,江苏省教育厅公布第二批“十四五”职业教育江苏省规划教材及“十四五”第二批职业教育国家规划教材江苏推荐教材名单,确定500种教材为第二批“十四五”职业教育江苏省规划教材,我校中职教材《婴幼儿教育活动保育》(主编胡娟)、高职教材《婴幼儿教养环境创设与利用》(主编胡娟)、《学前儿童数学教育》(主编俞芳)共3部入选。另外确定267种教材为第二批“十四五”职业教育国家规划教材江苏推荐教材,我校中职教材《婴幼儿教育活动保育》(主编胡娟)入选。
图片4

我校始终将教材建设置于优先发展的战略地位,视其为夯实人才培养根基的基础性工程。面向未来,学校将持续深化教育教学改革,围绕课程开发体系重构、教材内容创新升级、数字化资源库拓展等核心领域精准发力,以教材建设为支点撬动育人质量全面提升。通过构建"编-审-用-评"全链条质量保障机制,推动优质教育资源转化应用,为学校加快特色化内涵式发展、实现办学水平新跨越提供坚实支撑,奋力谱写高质量教育发展的新篇章!

用户登录