您的位置: 首页 >管理机构>科研处>通知公告>详细内容

通知公告

【获奖公示】2023年买球赛的app官网校级科研成果奖评选结果公示

来源:本站原创 发布时间:2023-05-26 15:57:22 浏览次数: 【字体:

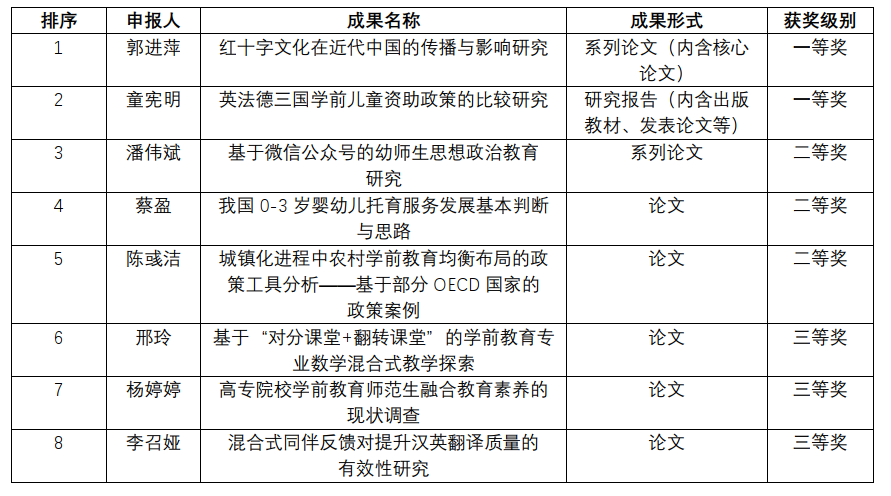
根据2022年校级科研成果奖评选工作的要求,聘请校外专家对12位教师的科研成果进行评审,共评选产生一等奖2名,二等奖3名,三等奖3名。现予以公示,结果如下:

分享到:
【打印正文】
×

用户登录